1. 仅适用于符合条件的保险计划。如需更多信息,请联系您的中国人寿财务顾问。
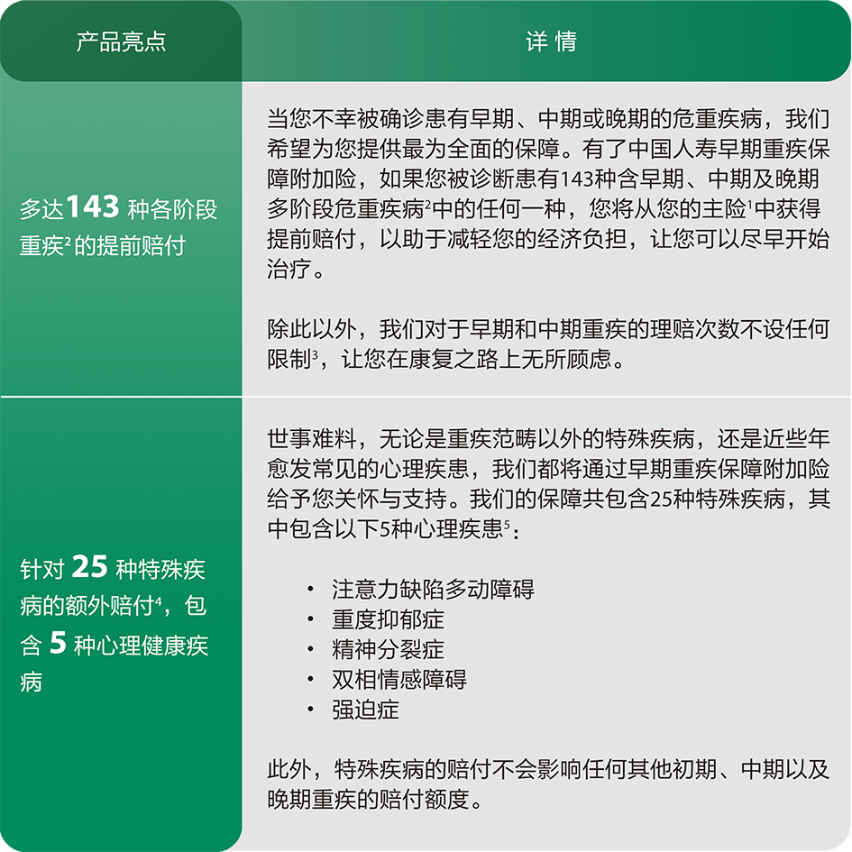
2. 此附加险涵盖的完整利益列表及其详细定义可在产品摘要和保单条款中找到,您可以从您的中国人寿财务顾问处获取。对于某些特定重疾,从保障生效日、签发日、批单出具日或复效日(以较迟者为准)起将产生为期90天的等待期。生存期适用于提出索赔之前。
3. 对于早期及中期阶段的重疾,第一次理赔后接下来的理赔仅适用于:
- I. 不同的重疾(无论该重疾处于何阶段)或
- II. 相同或更严重阶段的相同重疾,前提是随后的理赔只针对不同器官,且必须与之前保单或其附加险理赔的任何重疾无关,也不是由于之前保单或其附加险理赔的任何重疾引起。
在早期和中期重疾情况下支付的总理赔额上限为 1,050,000 新元。
4. 此附加险最多可受理5种特殊疾病理赔,每个承保的特殊疾病只可理赔一次。
5. 对于某些特定的心理健康疾患,理赔之间将产生为期3年的等待期。
您在购买这份保险计划前,应听取财务顾问代表的专业意见。
购买不适合个人的医疗保险,将可能影响您日后应付医疗需求的经济能力。附加利益的保费不受保证,日后的保费将根据计划未来的索赔经验而调整。
本宣传资料仅供参考,并不根据您的特定投资目标、财务状况及个别需要作为考量。本宣传资料非保险合约,也非向您提议或推荐购买这份保单。适用于本保险计划的具体细节在保单合同中列明。中英文版本如有差异, 以英文版本为准。
此保单将在新加坡存款保险公司的保单持有人保障计划下自动获得保护,因此无需办理任何手续。欲知保单持有人保障计划的保障利益和范围,请联系您的保险公司或浏览新加坡普通保险协会/新加坡人寿保险协会或新加 坡存款保险公司的网站(www.gia.org.sg、www.lia.org.sg 或www.sdic.org.sg)。
信息在2022年3月1日时是准确的。






























